学院新闻

生康学院学子在2025年中国研究生“美丽中国”创新设计大赛中斩获国家二等奖,学校获评优秀组织单位

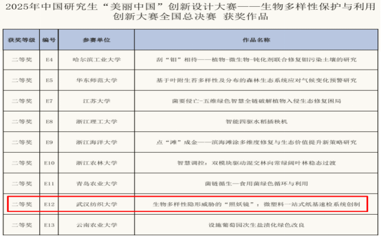
近日,2025年中国研究生“美丽中国”创新设计大赛——生物多样性保护与利用创新大赛全国总决赛在浙江农林大学落下帷幕。在研究生院、研究生工作部的精心组织和统筹协调下,生物工程与健康学院张兆威院长、吴文琴老师指导的由研究生贺云、王晶晶、袁恩典、杨钰莹组成的“微塑显影小队”参赛团队,通过围绕“生物多样性与利用”的核心创新点展开设计,凭借扎实的创新设计、紧密的团队协作与出色的现场答辩,从全国181家培养单位、454支参赛队伍中脱颖而出,斩获全国二等奖,同时学校获评优秀组织单位奖,彰显了我院在研究生创新人才培养与生物多样性保护领域的突出实力。

中国研究生“美丽中国”创新设计大赛——生物多样性保护与利用创新大赛(简称“大赛”),是中国研究生创新实践系列大赛主题赛事之一——中国研究生“美丽中国”创新设计大赛2024年新设专项赛。大赛由教育部学位管理与研究生教育司指导,中国学位与研究生教育学会、中国科协青少年科技中心主办。本届校赛由研究生院主办,生物工程与健康学院承办。大赛以“保护生物多样性,保护人类美好家园”为主题,聚焦青年研究生投身保护动物、植物、微生物、生态环境多样性等领域的科技创新、青年成长、社会服务、文化传承和公益宣传,推动生物多样性保护与利用领域研究生教育交流与创新发展,加速相关新理论类成果、新技术类成果和新服务类成果的推广传播。

通讯员:袁恩典 信息来源:生物工程与健康学院 阅读: 发布日期:2025-09-30 审核:李楠

Copyright © 2023, 武汉纺织大学生物工程与健康学院